飞行者联盟 门户 新闻资讯 模拟飞行 查看内容

三节课-搞懂abaqus后处理(中)

2024-5-7 07:20| 发布者: maxwe 1055 0

摘要: 前言前面小节为大家讲解了如何在abaqus后处理中对模型进行视图上面的处理,本小节将会讲解如何处理装配体的一些处理。大家在平时的学习和工作之中,遇到装配体时,可求解后按照本节内容进行后处理的相关操作。本例将 ...

前言

前面小节为大家讲解了如何在abaqus后处理中对模型进行视图上面的处理,本小节将会讲解如何处理装配体的一些处理。大家在平时的学习和工作之中,遇到装配体时,可求解后按照本节内容进行后处理的相关操作。本例将会使用两个模型。首先,打开模型,模型后处理效果如图1和图2所示。


三节课-搞懂abaqus后处理(中)-8794

图1


三节课-搞懂abaqus后处理(中)-5552

图2

问题1 切片显示

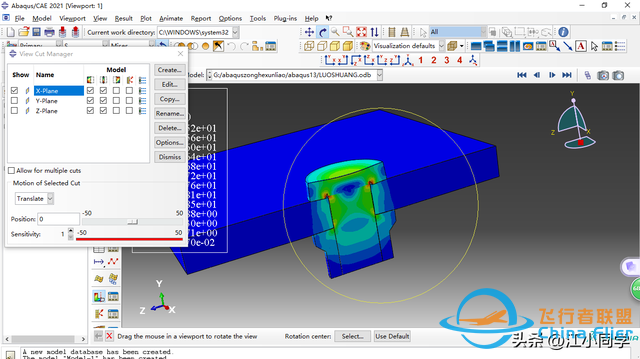
1.如图3所示,点击View Cut Manager按钮。


三节课-搞懂abaqus后处理(中)-804

图3

2. 此时,弹出View Cut Manager对话框,如图4所示,勾选x-plane,视图将会从yz平面切片显示。


三节课-搞懂abaqus后处理(中)-6782

图4

3. 如图5所示,取消勾选第一个按钮,此时将会变成切片视图。


三节课-搞懂abaqus后处理(中)-6343

图5

4. 同理,也可勾选其他选项来从其他面切开来展示相关云图,这里,不过多赘述。

问题2 显示组设定

问:如图需要查看单个零部件的应力/应变云图,那应该怎么办呢?

答:根据需要创建显示组。


显示组的功能:根据需要来创建和显示关心的部件实例、单元集合、节点集合的信息。尤其对于复杂三维模型,部件和部件实例之间相互遮挡,建模和后处理过程中操作起来十分不便,使用显示组功能可以创建任意的显示组合,该组合中只存放关心的对象、让模型和结果显示更加清晰。

1. 如图6所示,依次进行选择。


三节课-搞懂abaqus后处理(中)-1685

图6

2. 例如,现在需要将连接板单独显示,如图7所示,选择lianjie-1,点击下方的Save Selection As。


三节课-搞懂abaqus后处理(中)-2586

图7

3. 弹出对话框,name处取名可随意。

4. 同理,创建其他显示组。

5. 依次按照图8所示,进行选择,就可以看见螺母的应力云图了。


三节课-搞懂abaqus后处理(中)-4605

图8

或者,可以打开右侧的树状图中的Display Groups,如图9所示,双击创建的关于螺母的显示组,屏幕中就会显示螺栓的相关云图。


三节课-搞懂abaqus后处理(中)-7823

图9

此时,图例中的应力值也发生了改变。如果仅仅只是隐藏了其他部件,图例中的应力值将不会发生改变。

有关板和螺栓的显示组的创建,这里不过多赘述。

问题3 高清图片的输出

有时候,在需要完成某个模型的分析时,需要输出高清图片。如果图片的分辨率太低,可能会导致报告达不到要求。

1. 截屏。说明:由于方便,今日头条上的图片均选自截屏。这里不过多赘述。

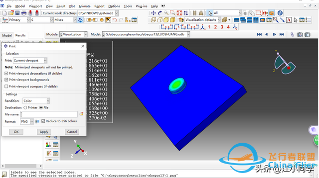
2. ①如图10所示,依次选择File-Print。


三节课-搞懂abaqus后处理(中)-2680

图10

②弹出print的对话框,按照图11所示进行设定。


三节课-搞懂abaqus后处理(中)-4551

图11

File name为自己命名。后面可将该图片保存到自己的工作目录下。然后拖入至PS中进行裁剪。

这是用该方法输入的图片,如图12所示。


三节课-搞懂abaqus后处理(中)-8771

图12

3. ①与第2点的①②均保持一样,但如图13所示,此时的格式选择EPS。


三节课-搞懂abaqus后处理(中)-6901

图13

②点击如图14所示鼠标箭头所指的图标,弹出Encapsulated PostScript Options对话框,Resolution栏选择1200dpi,Shading Quality栏下拉选择最后一项。


三节课-搞懂abaqus后处理(中)-2465

图14

③先在Encapsulated PostScript Options对话框中点击ok,再在print的对话框中点击ok。可在自己设定的工作目录文件夹下找到EPS文件。

④将EPS文件拖入PS软件中,如图15所示,可适度进行裁剪。


三节课-搞懂abaqus后处理(中)-5523

图15

⑤将裁剪后的图片保存为jpg的格式。

⑥打开保存的jpg文件。效果如图16所示。


三节课-搞懂abaqus后处理(中)-5233

图16

问题4 显示边界条件

如果需要在后处理中显示边界条件,又该怎么处理呢?

1. 如图17所示,点击屏幕中是Odb Display Options按钮。


三节课-搞懂abaqus后处理(中)-1245

图17

2. 弹出Odb Display Options的对话框,切换至Entity Display界面,如图18所示,勾选show boundary conditions。点击Apply即可。


三节课-搞懂abaqus后处理(中)-3503

图18

3.取消勾选。

问题6 动画的输出

怎么样才能在abaqus后处理中输出动画呢?输出动画,这样可方便没有安装abaqus的甲方观看。

1. 在动画播放的前提下,按照图19所示进行依次选择。


三节课-搞懂abaqus后处理(中)-9068

图19

2. 弹出如图20所示的对话框,按照图中进行设定。


三节课-搞懂abaqus后处理(中)-9438

图20

3. 点击对话框中的AVI format options按钮。弹出如图21所示的对话框,按照图21所示进行设定。


三节课-搞懂abaqus后处理(中)-3583

图21

4.点击ok,再点击ok。即可在工作目录中创建含avi格式的动画文件。

问题7 增量步的结果显示

如果一个分析中包含多个分析步,分析步里又包含多个增量步,那应该怎么设置才会看见某个分析步的某个增量步的结果呢?

1. 如图22所示,依次进行选择。


三节课-搞懂abaqus后处理(中)-7323

图22

2. 弹出如图23所示的对话框,可看见该模型有两个分析步,每个分析步仅有1个增量步。


三节课-搞懂abaqus后处理(中)-7293

图23

3. 现在需要显示第1个step分析后的结果,只需要按照图24所示,进行设定。


三节课-搞懂abaqus后处理(中)-7314

图24

4. 点击应用,就可得到第一步分析后的结果。

问题8 75%的含义

大家在显示应力云图时,可能会发现在图例中会出现AVg:75%,而切换至位移云图时却不会显示,如图25所示,这是为什么呢?


三节课-搞懂abaqus后处理(中)-7225

图25

答:有限元计算时,位移是连续的,应力是不连续的。


一个节点由多个单元共用,那么在该节点处就存在多个值,(节点最大值-节点最小值)/(区域最大值-区域最小值)的值小于设定值,就进行平均;否则,就不平均。

软件在计算时,将结果自动平均在了每个积分点上,且默认为75%。

取一个单元出来。如图26所示,可清晰看见应力渐变过程。


三节课-搞懂abaqus后处理(中)-1526

图26

点击如图27所示的Result Options按钮。


三节课-搞懂abaqus后处理(中)-1784

图27

弹出Result Options的对话框,如图28所示,此时可以看见75%的由来了。


三节课-搞懂abaqus后处理(中)-4491

图28

取消勾选第一个打勾的,点击应用,如图29所示,此时就不会显示AVg的相关信息。


三节课-搞懂abaqus后处理(中)-862

图29

取一个单元出来,如图30所示,可清晰的看出该单元为常应力单元,无渐变过程。


三节课-搞懂abaqus后处理(中)-8661

图30


路过

雷人

握手

鲜花

鸡蛋

最新评论

返回顶部