English
登录
加入联盟
找回密码
航空人生
新一代连飞客户端下载
空管人生
中国航空运动协会推荐
WEFLY
模拟飞行玩家聊天工具
门户
文章
商城
原创商城
官方淘宝
学院
AI 问答
云课堂
考试
资料下载
论坛
模拟飞行
低空飞行
太空探索
航圈
联机
航空人生(连飞)
飞行人生(虚航)
空管人生(虚管)
空战人生(对战)
工具
联飞地图
航路查询
航图查询
气象报文
资源
插件库
素材库
云网盘
企业
飞行者联盟
»
论坛
›
【候机大厅】
›
飞行杂谈
›
空中交通管制员体检鉴定医学标准-民航院校交通运输专业 ...
返回列表
发新帖
查看:
5160
|
回复:
6
空中交通管制员体检鉴定医学标准-民航院校交通运输专业入学 ...
[复制链接]
▲_o丨开丶始︽
▲_o丨开丶始︽
当前离线
UID
4887
注册时间
2014-4-11
在线时间
小时
最后登录
1970-1-1
精华
阅读权限
30
听众
收听
雷达卡
发表于 2022-10-18 17:57:19
|
显示全部楼层
|
阅读模式
最近逛知乎的时候发现很多小伙伴都在关心民航院校交通运输(空管)、交通管理(签派)专业的入学和入职体检标准,而知乎上似乎并没有一个详细的回答,今天我参考中国民用航空局飞行标准司于2019年8月12日颁发且现行有效的咨询通告AC-67-FS-003《空中交通管制员体检鉴定医学标准》结合自身经验对这一问题进行回答,希望能够帮助到有需要的伙伴!
首先谈谈
入学标准
,也就是目标院校根据特殊专业的录取要求比对考生高考前的体检结果以决定是否录取该名考生进入本专业学习,入学标准设立的初衷就是要和日后的工作体检标准接轨。根据个人经验,高考前发布的招生简章会对民航类交通运输专业做出明确的体检标准要求,有志从事民航事业的同学可以在这方面多多留意。其实,大家最关心的问题可能就是视力了,根据中国民用航空飞行学院官方微信公众号发布的体检标准“1:
交通运输专业
(空中交通管制、飞行签派、航行情报):理工类本科,学制四年。应满足《民用航空人员体检合格证管理规则》(CCAR-67FS-R2)规定,报考该专业考生身体基本要求:
肝功正常,每眼矫正远视力不低于5.0(E字表)且镜片度数不大于500度。只招男生,无色盲色弱,无显斜视,无语言、发音或听力障碍,无精神疾病病史等
; 2:
应用气象学专业
(机场气象预报、航空公司气象分析):理工类本科,学制四年。无色盲色弱; 3:
导航工程专业
(导航应用与规划、空管保障设施):理工类本科,学制四年。无色盲色弱
。“这是官方给出明确的标准,通常来讲,如果高考前体检合格并顺利入学的话,大学期间是不会拿体检标准再次淘汰,但是从日后工作的角度考虑,好的身体是每一位奋斗在一线岗位的民航人熬夜本钱,诸君共勉吧!
其次就是
入职标准
,如果你度过平稳的大学生活后又很幸运的被某皇家
空管局
选中,在正式入职前,还要面临一次考验,就是
管制员3a体检
,具体标准详见局方于2019年发布且现行有效的一份咨询通告AC-67-FS-003《空中交通管制员体检鉴定医学标准》,为方便大家查看,相关文件及链接以附件的形式副于文末;如果你入职航空公司走的是签派方向,就不需要进行管制员3a体检,因为最新的要求我记得很清楚,就四个字身体健康。但是作为运行控制的重要席位,身体健康这一概念表述又过于草率,所以大多数的航空公司都会要求求职者去到相应级别的医院进行公务员入职体检,例如国航要求所有待入职员工自行在三甲医院进行公务员体检并取得合格结论。
我去年拿到的是国航飞行签派员的offer,公司要求我们自行去往三甲医院进行公务员体检,拿到证明合格的结果后统一邮寄到北京总部。广汉市人民医院属于二甲,级别不够,这里推荐飞院的同学前往成都医学院附属医院进行体检,可以先在医院公众号上进行体检的挂号预约或者体检当天早早就去门口等待,之后按照单子上的要求逐项检查,体检的时候最好约准同事或同学一起,这样相互也好有个照应。
公务员入职体检标准其实并不高,如果小伙伴还是不放心建议在正式体检前先进行一次预体检,这样可以给自己相对更大的回旋余地。体检时除了心脏、肝功和尿检外其他都是当场出结果,一定问到医生说合格再去进行下一项。如果当场没出结果且不合格的情况也不要慌张,体检中心会打电话通知到你进行复检,我当时是心脏有一点问题,去复检之后那个老奶奶拿出一个大厚本,找到其中一款第十九条正好是我的情况,属于合格范畴,也就顺利通过(拿规章说话,腰杆子才能硬啊)。
管制的同学应该是管局单位统一组织进行体检,体检标准更高(具体参考下文附上的咨询通告)但是通过率不能算低。在如今丰富多彩的大学生活下,强健的体魄不可多得,大家面临更多的可能是亚健康的状态,还是奉劝各位同学平日注意身体、注意休息,将来为祖国的民航事业添砖加瓦!
<hr/>
1 总则
1.1 为规范空中交通管制员的体检鉴定工作,根据《民用航空 人员体检合格证管理规则》(CCAR-67FS),制定本咨询通告。
1.2 本咨询通告适用于空中交通管制员的体检鉴定工作。
2 一般条件
2.1 显著的先天性或后天获得性功能及形态异常应鉴定为不合格。
2.2 可能导致失能的活动性、隐匿性、急性或慢性疾病应鉴定为不合格。
2.3 严重的创伤、损伤或手术后遗症应鉴定为不合格。
2.4 使用处方或非处方药物,对身体造成不良影响,应鉴定为不合格。
2.5 肿瘤
2.5.1 恶性肿瘤应鉴定为不合格。 恶性肿瘤治疗后,观察至少 6 个月,无并发症或后遗症,肿瘤无复发或转移,可鉴定为合格。
2.5.2 影响安全履行职责的良性占位性病变应鉴定为不合格; 临床治愈后无复发,无并发症或后遗症,可鉴定为合格。
2.6 接受心脏、肝脏或肾脏等器官移植应鉴定为不合格。
3 精神疾病的鉴定
3.1 有下列精神障碍的明确病史或临床诊断应鉴定为不合格:
a) 器质性( 包括症状性) 精神障碍; b)使用或依赖鸦片、海洛因、甲基苯丙胺(冰毒)、吗啡、大麻、 可卡因以及国家规定管制的其他能够使人形成瘾癖的麻醉药品和 精神药品; c) 酒精滥用或依赖;d) 精神分裂症、分裂型及妄想性障碍;e) 心境( 情感性) 障碍;f) 神经症性、应激性及躯体形式障碍;g) 生理障碍及躯体因素的行为综合征;h) 成人的人格与行为障碍;i) 精神发育迟缓;j) 心理发育障碍;k) 通常起病于儿童及少年期的行为与情绪障碍;l) 未特定的精神障碍。
3.2 急性感染、中毒性等疾病引起的症状性精神障碍,如原发病已治愈、精神障碍症状消失、无后遗症和并发症,可鉴定为合格。
3.3 神经衰弱或焦虑症治疗后症状消失,可鉴定为合格。
4 神经系统疾病的鉴定
4.1 痫样发作、癫痫或有癫痫病史应鉴定为不合格。
4.2 病理性晕厥或原因不明的意识障碍应鉴定为不合格;原 因明确且可预防的晕厥可鉴定为合格。
4.3 偏头痛、丛集性头痛或三叉神经痛,症状缓解、观察至少 6 个月、无复发,可鉴定为合格。
4.4 脱髓鞘性疾病或神经系统的自身免疫性疾病临床治愈 后,病情稳定、观察至少 12 个月、无并发症及后遗症,可鉴定为合格。
4.5 脑梗塞、短暂性脑缺血发作或脑出血临床治愈后、观察至 少 12 个月、无并发症及后遗症,可鉴定为合格。
4.6 无症状性腔隙性脑梗塞或脑动脉硬化,无后遗症及并发症,可鉴定为合格。
4.7 帕金森病,无需药物控制、肢体功能和心理认知功能正常,可鉴定为合格。
4.8 颅脑损伤的鉴定
4.8.1 重度颅脑损伤应鉴定为不合格。
4.8.2 IIIa 级体检合格证申请人中度颅脑损伤治愈后,观察至少 24 个月,无并发症及后遗症,功能良好,可鉴定为合格。IIIb 级体检合格证申请人中度颅脑损伤治愈后,观察至少 12 个月,无并发症及后遗症,功能良好,可鉴定为合格。
4.8.3 轻度颅脑损伤治愈后,观察至少 6 个月,无并发症及后遗症,可鉴定为合格。
4.9 IIIa 级体检合格证申请人有颅内肿瘤或其病史应鉴定为不合格。
4.9.1 IIIa 级体检合格证申请人患有无症状的垂体瘤,神经系统、视力视野和垂体内分泌检查正常,可鉴定为合格。
4.9.2 IIIa 级体检合格证申请人垂体瘤术后观察至少 12 个月, 无手术并发症或后遗症,神经系统、视力视野和垂体内分泌检查正常,可鉴定为合格。
4.10 脊髓良性肿瘤治愈后,观察至少 3 个月,无后遗症,神经系统检查无异常,可鉴定为合格。
4.11 颅内蛛网膜囊肿,有下列情况之一,应鉴定为不合格:
a) 有中枢神经系统症状或其病史;b) 动态脑电图检查异常;c)多发;d) 囊肿进行性增大或形态改变;e) 囊肿大小或位置可能影响安全履行职责。
4.12 无症状的垂体囊肿或空泡蝶鞍,神经系统、视野和内分泌检查正常,可鉴定为合格。
4.13 颅内动脉瘤,有下列情况之一,应鉴定为不合格: a) 有蛛网膜下腔出血病史;b) 颅内动脉瘤术后;c) 有神经系统症状;d) 动态脑电图异常;e) 多发、形态不规则或有子囊; f) 瘤体进行性增大或形态改变或新发动脉瘤;g) 瘤体大小或位置可能影响安全履行职责。
4.14 颅内动-静脉畸形或海绵状血管瘤应鉴定为不合格。
5 循环系统疾病的鉴定
5.1 高血压病,收缩压(SBP)持续>155mmHg 或舒张压(DBP) 持续>95mmHg,应鉴定为不合格。 如使用药物控制,同时满足下 列条件,可鉴定为合格:
a)所使用的抗高血压药物应为噻嗪类利尿剂、血管紧张素转 换酶抑制剂、血管紧张素II受体拮抗剂、钙通道阻滞剂或 β 受体阻滞剂; b)首次或更换使用(含调整剂量)上述抗高血压药物,观察至 少 2 周、SBP 持续控制在≤155mmHg、DBP 持续控制在≤95mmHg, 无症状、无所服药物的不良反应; c)无影响安全行使执照权利的心、脑或肾等重要器官并发症。
5.2 SBP<90mmHg 或(和)DBP<60mmHg,无自觉症状,可鉴定 为合格。
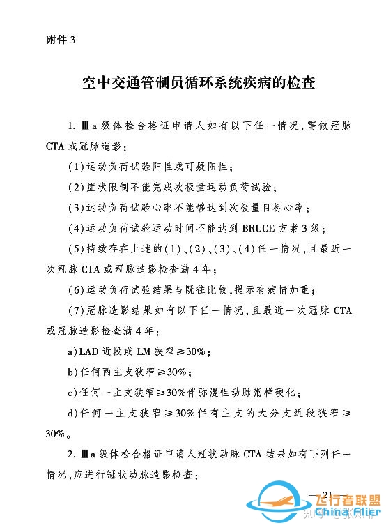
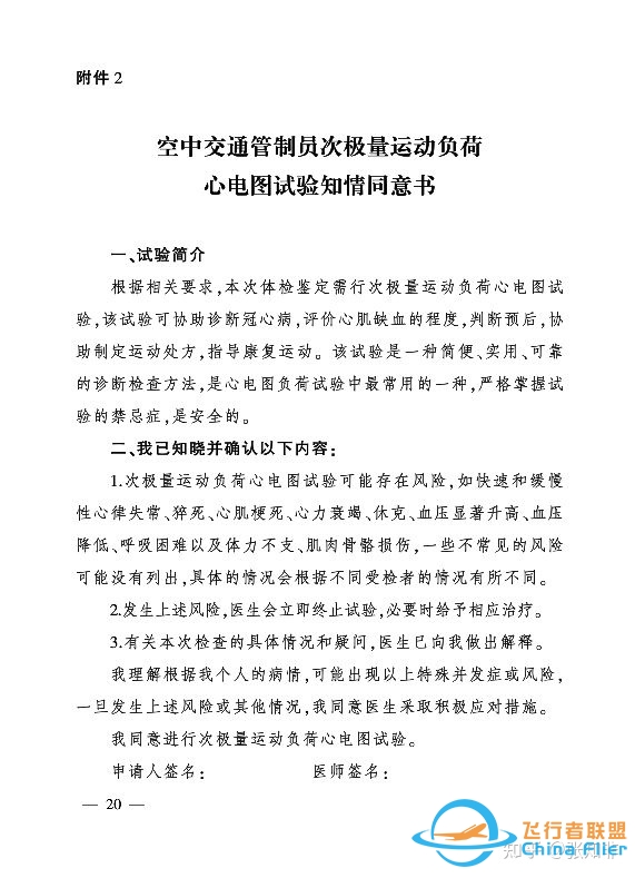
5.3 冠状动脉疾病的鉴定
5.3.1 不伴有心肌缺血客观证据的冠状动脉粥样硬化可鉴定 为合格。
5.3.2 冠心病或伴有心肌缺血客观证据的冠状动脉粥样硬化 应鉴定为不合格。 经治疗后,症状消失、超声心动图和核素心肌显像(或心肌灌注核磁共振成像)检查无心肌缺血客观证据、心功能 无明显异常,可鉴定为合格,如为IIIa 级体检合格证申请人还应同 时满足下列条件:
a) 观察至少 6 个月; b)诊室血压<140/90mmHg;或动态血压白天平均值<135/ 85mmHg,24 小时平均血压<130/80mmHg; c)空腹血糖在 3.9~7.5mmol/L 范围,餐后 2 小时血糖在 4.4~ 10 mmol/ L 范围,HbA1c<7.5%(参考值:4~6%); d)总胆固醇(TC)<4.5mmol/ L,甘油三酯(TG)<2.3mmol/ L; e)左心室射血分数>50%;f)戒烟。
5.4 接受永久性心脏起搏器植入术或心脏除颤器植入术应鉴定为不合格。
5.5 严重的心脏瓣膜疾病应鉴定为不合格。
5.6 IIIa 级体检合格证申请人接受心脏瓣膜置换术应鉴定为不合格;
IIIb 级体检合格证申请人接受心脏瓣膜置换术后,病情稳定、观察至少 6 个月、无并发症及后遗症、心功能无明显异常,可鉴定为合格。
5.7 先天性心脏病矫正术后,病情稳定、观察至少 6 个月、无并 发症及后遗症、心功能无明显异常,可鉴定为合格。
5.8 心律失常的鉴定
5.8.1 严重的心律失常应鉴定为不合格。
5.8.2 伴有阵发性室上性心动过速史的预激综合征应鉴定为 不合格。
5.8.3 无临床意义的心脏早搏、左前分支传导阻滞、左后分支 传导阻滞、左束支传导阻滞、右束支传导阻滞、并行心律、窦房传导 阻滞、一度房室传导阻滞、二度I型房室传导阻滞,可鉴定为合格。
5.8.4 阵发性室上速、房颤或早搏接受射频消融术治疗、停服 抗凝和抗心律失常药物后观察至少 3 个月,无复发、无并发症及后 遗症、近 3 个月内每月一次动态心电图检查无明显异常,可鉴定为合格。
5.8.5 房颤治疗后,病情稳定、观察至少 6 个月、心功能无明显 异常,可鉴定为合格。
5.9 心肌病,病情稳定、无血流动力学异常、无严重的心律失 常、心功能无明显异常,可鉴定为合格。
5.10 心肌炎临床治愈后,观察至少 3 个月、心功能无明显异 常、无后遗症和并发症,可鉴定为合格。
5.11 伴有相关症状或心肌缺血客观证据的冠状动脉心肌桥应 鉴定为不合格。
6 呼吸系统疾病的鉴定
6.1 慢性阻塞性肺疾病,无明显症状、肺功能正常或轻度异 常,可鉴定为合格。
6.2 支气管哮喘应鉴定为不合格。 如为无需应用药物治疗或仅使用吸入性糖皮质激素、或( 和) 白三烯调节剂、或( 和) 色甘酸 钠类药物的支气管哮喘,处于临床缓解期、达到控制分级水平、无并发症,可鉴定为合格。
6.3 肺血栓栓塞症临床治愈后,停用抗凝药物、观察至少 6 个 月、无并发症及后遗症、心肺功能无明显异常,可鉴定为合格。
6.4 自发性气胸
6.4.1IIIa 级体检合格证申请人患有反复发作的自发性气胸应 鉴定为不合格。
6.4.2 IIIa 级体检合格证申请人自发性气胸治愈后,满足以下 条件,可鉴定为合格:
a) 临床症状消失、胸腔内气体完全吸收、肺组织扩张良好;b) 双肺 CT 平扫无导致气胸复发的肺大泡; c)保守治疗、闭式引流术后观察至少 45 天;胸腔镜或开胸手术后观察至少 3 个月;
d) 无复发、无并发症、肺功能正常。
6.4.3 IIIb 级体检合格证申请人自发性气胸治愈后,临床症状消失、肺组织扩张良好,可鉴定为合格。
6.5 胸腔脏器手术后,观察至少 3 个月、无功能障碍,可鉴定为合格。
7 消化系统体检鉴定
7.1 肝硬化的鉴定
7.1.1 IIIa 级体检合格证申请人患有肝硬化应鉴定为不合格;
7.1.2 IIIb 级体检合格证申请人患有肝硬化,无明显症状、病 情稳定、肝功能无明显异常、无并发症及后遗症,可鉴定为合格。
7.2 消化性溃疡临床治愈后,无并发症及后遗症,可鉴定为合 格。
7.3 胃食管反流病、慢性胃炎,无明显症状,可鉴定为合格。
7.4 胰腺炎治疗后,病情稳定、无并发症及后遗症,可鉴定为 合格。
7.5 炎症性肠病治疗后,症状缓解,无并发症及后遗症,可鉴 定为合格。
7.6 腹腔脏器手术后,观察至少 30 日、无后遗症及功能障碍, 可鉴定为合格。
7.7 胆道系统结石的鉴定
7.7.1 无症状的胆道系统结石可鉴定为合格。
7.7.2 胆囊结石手术治疗后,观察至少 30 日、无结石残留、无后遗症,可鉴定为合格。
7.8 无明显症状的慢性胆囊炎或胆囊息肉可鉴定为合格。
8 代谢、免疫及内分泌系统疾病的鉴定
8.1 糖尿病的鉴定
8.1.1 需用胰岛素控制的糖尿病应鉴定为不合格;
8.1.2 糖尿病,空腹血糖在 3.9 ~ 7.5mmol / L 范围、餐后 2 小时血糖在 4.4~10.0 mmol/L 范围、HbA1c<7.5%(参考值:4~6%)、无并 发症,可鉴定为合格。 如需用口服降糖药物,满足下列条件,可鉴 定为合格: a)所服药物应为:1双胍类,如二甲双胍;2α-糖苷酶抑制剂,如阿卡波糖;3噻唑烷二酮类,如罗格列酮;4二肽基肽酶 4 抑 制剂,如西格列汀。b)首次或更换使用(含调整剂量)上述降血糖药物,观察至少 2 个月、病情得到控制、无所服用药物的不良反应、近 2 个月内 2 次间隔 1 月以上的空腹血糖、餐后 2 小时血糖及HbA1c 符合上述标准。8.2 巨人症、肢端肥大症、慢性肾上腺皮质功能减退症、皮质醇增多症、胰岛内分泌肿瘤或嗜铬细胞瘤治疗后病情稳定、无复 发、无并发症及后遗症、内分泌功能无明显异常,可鉴定为合格。
8.3 痛风治疗后症状缓解,无所服药物的不良反应,可鉴定为合格。
8.4 甲状腺机能亢进症的鉴定
8.4.1 甲状腺机能亢进症治愈后,可鉴定为合格。
8.4.2 需用药物控制的甲状腺机能亢进症,如血清甲状腺素(T4)、游离甲状腺素(FT4)、三碘甲腺原氨酸(T3)和游离三碘甲 腺原氨酸(FT3)连续 2 个月在正常范围、无所服用药物的不良反 应,可鉴定为合格。
8.5 甲状腺机能减退症,无并发症、无所服用药物的不良反 应、血清促甲状腺素( TSH) 和FT4 水平正常,可鉴定为合格。
8.6 系统性红斑狼疮治疗后,病情稳定、无并发症及后遗症,可鉴定为合格。
9 淋巴、血液系统疾病的鉴定
9.1 血友病,病情稳定、无并发症及后遗症,可鉴定为合格。 9.2 非病理性轻度或中度脾脏肿大可鉴定合格。
9.3 白血病、淋巴瘤、浆细胞病、真性红细胞增多症、原发性血
小板增多症或血小板减少性紫癜治疗后,病情稳定、观察至少 6 个 月、无并发症和后遗症、可鉴定为合格。
9.4 轻度地中海贫血,无症状和并发症可鉴定为合格。
10 泌尿生殖系统疾病的鉴定
10.1 慢性肾炎治疗后,病情稳定、无临床症状和并发症,可鉴定为合格。
10.2 急性肾炎治愈后,可鉴定为合格。
10.3 肾病综合征治疗后,病情稳定、无临床症状和并发症,可鉴定为合格。
10.4 无症状性血尿或(和)蛋白尿可鉴定为合格。
10.5 IgA 肾病,病情稳定、无临床症状和并发症,可鉴定为合格。
10.6 急性泌尿系感染治愈后可鉴定为合格。
10.7 慢性肾盂肾炎治疗后,病情稳定、无临床症状和并发症, 可鉴定为合格。
10.8 慢性肾病 3 期及以上应鉴定为不合格。
10.9 无症状的泌尿系统结石可鉴定为合格。
10.10 肾囊肿,无症状,肾功能正常,可鉴定为合格。
11 传染病的鉴定
11.1 病毒性肝炎的鉴定
11.1.1 急性病毒性肝炎临床治愈后,肝功能无明显异常,可鉴定为合格。
11.1.2 慢性病毒性肝炎治疗后,病情稳定,无症状,无并发症,近三个月内每月一次肝功能检查结果无明显异常,肝炎病毒 RNA 或 DNA 定量在正常参考值范围,可鉴定为合格。
11.2 梅毒应鉴定为不合格。
11.3 获得性免疫缺陷综合征或人类免疫缺陷病毒(HIV)血清 学检查结果为阳性应鉴定为不合格。
11.4 结核病的鉴定
11.4.1 活动性结核病应鉴定为不合格。
11.4.2 肺结核临床治愈后,无并发症、肺功能正常,可鉴定为合格。
11.4.3 淋巴系统结核临床治愈后,无并发症及后遗症,可鉴定为合格。
12 运动系统疾病的鉴定
12.1 颈椎病、腰椎间盘突出症或强直性脊柱炎等脊柱疾病,如病情稳定、无明显症状、脊柱四肢运动功能正常,可鉴定为合格。
12.2 不伴有脊髓损伤的脊柱骨折,治愈后观察至少 30 日、无后遗症及功能障碍,可鉴定为合格。
12.3 进行性肌萎缩或肌力异常应鉴定为不合格。
12.4 单纯性骨折临床愈合后,无功能障碍,可鉴定为合格。 12.5 半月板损伤或大关节创伤性关节炎治愈后,无功能障碍,可鉴定为合格。
13 妊娠 34 周以内,不影响安全履行职责,可鉴定为合格。
14 影响安全履行职责的皮肤及其附属器疾病应鉴定为不合格。
15 耳鼻咽喉、口腔疾病的鉴定
15.1 伴有明显症状或体征的耳廓软骨膜炎、耳前瘘管或鳃裂 瘘管感染、外耳道湿疹、外耳道炎、外耳道真菌感染等外耳疾病应 鉴定为不合格。
15.2 中耳疾病的鉴定
15.2.1 分泌性中耳炎、急性化脓性中耳炎等中耳疾病临床治 愈后,可鉴定为合格。
15.2.2 慢性化脓性中耳炎临床治愈后,病情稳定,无眩晕等症 状,前庭功能正常,可鉴定为合格。
15.2.3 鼓膜干性穿孔,不伴有中耳其他病理改变,可鉴定为合格。
15.3 影响安全履行职责的鼻骨骨折等外鼻疾病应鉴定为不合格。
15.4 明显影响呼吸、鼻窦窦口通气引流、咽鼓管功能的鼻腔、 鼻窦疾病应鉴定为不合格。鼻腔鼻窦疾病经功能性鼻内镜手术治愈后,观察至少 30 日, 若鼻腔鼻窦通气良好、术腔粘膜上皮化良好且无并发症,可鉴定为 合格。
15.5 明显影响呼吸、吞咽或发声功能的咽喉部疾病应鉴定为 不合格。
15.6 影响言语功能的口腔疾病应鉴定为不合格。
15.7 IIIa 级体检合格证申请人任一耳 500、1000 或 2000Hz 任 一频率听力损失超过 35dB 或 3000Hz 听力损失超过 50dB 时,背离 试验和听力实际能力测试正常,可鉴定为合格。IIIb 级体检合格证申请人背离试验正常,可鉴定为合格。
15.8 导致前庭功能障碍的疾病应鉴定为不合格。 良性阵发性位置性眩晕或前庭神经炎临床治愈后,观察至少3 个月、前庭功能正常、听力符合标准,可鉴定为合格。
15.9 IIIa 级体检合格证申请人患有重度阻塞性睡眠呼吸暂停 低通气综合征或阻塞性睡眠呼吸暂停低通气综合征合并重度低氧血症应鉴定为不合格。
16 眼及附属器疾病的鉴定
16.1 影响视功能的上睑下垂、睑内外翻、泪器畸形阻塞或炎症、眼眶炎症或外伤等眼附属器疾病应鉴定为不合格。
16.2 影响视功能的显斜视、隐斜视或眼球运动受限等眼外肌疾病应鉴定为不合格。接受眼外肌手术治疗后观察至少 3 个月、或经双眼视觉训练,恢复良好、双眼视功能正常,可鉴定为合格。
16.3 角巩膜炎症或溃疡、圆锥角膜、影响视功能的角膜营养不良或角膜混浊等角巩膜疾病应鉴定为不合格。
16.4 活动性葡萄膜炎或遗有影响视功能的并发症应鉴定为不合格。
16.5 影响视功能的瞳孔畸形或运动障碍应鉴定为不合格。 16.6 影响视功能的晶状体疾病应鉴定为不合格。 接受晶状体手术治疗后,观察至少 3 个月、恢复良好、视功能正常、无并发症及后遗症,可鉴定为合格。
16.7 青光眼的鉴定
16.7.1 青光眼应鉴定为不合格。 抗青光眼手术治疗后和/或局部药物治疗(缩瞳剂除外)后,观察至少 3 个月、眼压控制良好、无明显症状、视野符合标准,可鉴定为合格。
16.7.2 高眼压症、可疑青光眼或青睫综合征,无明显症状、视野符合标准,可鉴定为合格。16.8 影响视功能的玻璃体疾病或眼底疾病应鉴定为不合格。接受玻璃体疾病或眼底疾病手术治疗后观察至少 3 个月、恢 复良好、状态稳定、视功能正常、无并发症及后遗症,可鉴定为合格。
16.9 周边视野在鼻下象限任一径线缩小超过 15 度或在其他 象限任一径线缩小超过 25 度,中心视野出现具有临床意义的生理 盲点扩大、非生理性暗点或缺损,应鉴定为不合格。 16.10 色觉的鉴定
16.10.1 色盲应鉴定为不合格。
16.10.2 IIIa 级体检合格证申请人患有色弱,如能迅速识别其 工作环境中的各种颜色的信号灯、标志物、障碍物或雷达图等,实 际能力测试正常,可鉴定为合格。
16.10.3 IIIb 级体检合格证申请人患有色弱可鉴定为合格。 16.11 暗适应异常或视觉电生理异常应鉴定为不合格。
16.12 视力的鉴定
16.12.1 IIIa 级体检合格证申请人任一眼矫正或未矫正远视力低于 0.7、双眼远视力低于 1.0,任一眼矫正或未矫正中间视力低于 0.25、近视力低于0.5,应鉴定为不合格。任一眼未矫正远视力低于 0.1,应对其眼及附属器进行全面检查。
16.12.2 IIIa 级体检合格证申请人如需使用矫正镜才能满足视力标准,同时满足下列条件,可鉴定为合格: a) 履行职责时,必须配戴矫正镜; b)应使用一副可同时满足远视力、近视力和中间视力要求的矫正镜; c)备有一副随时可取用的、与所戴矫正镜度数相同的矫正镜。
16.12.3 为满足视力标准,IIIa 级体检合格证申请人可以使用接触镜,但应同时满足下列条件:
a) 接触镜镜片为单焦点、无色的;b) 镜片配戴舒适; c)在履行职责期间,应备有一副随时可取用的、与所戴矫正镜度数相同的眼镜。 d)使用接触镜后,能够同时满足远视力、近视力和中间视力标准。
16.12.4 IIIa 级体检合格证申请人患有高度屈光不正,矫正视力时必须使用接触镜或高性能普通眼镜。
16.12.5 IIIa 级体检合格证申请人如需使用矫正镜才能满足远视力、中间视力和近视力标准时,应注明下列相应的限制和矫正眼别: a)如申请人需戴矫正镜才能满足远视力标准时,所注的限制 为:戴远视力矫正镜; b)如申请人需戴矫正镜才能满足近视力标准时,所注的限制 为:携带近视力矫正镜; c)如申请人需戴矫正镜才能满足近视力和中间视力标准时, 所注的限制为:携带近视力和中间视力矫正镜; d)如申请人需戴矫正镜才能满足远视力、中间视力和(或)近 视力的标准时,所注限制为:戴矫正镜。
16.12.6 IIIb 级体检合格证申请人任一眼矫正或未矫正远视力低于 0.5 应鉴定为不合格。申请人如需使用矫正镜才能满足该标准,在履行职责时应配戴矫正镜,并注明限制:戴矫正镜和矫正眼别。
16.12.7 使用改变眼屈光状态的角膜接触镜,应停戴接触镜至 角膜表面形态恢复后再进行视力鉴定。
16.13 接受角膜屈光手术或眼内屈光手术,术后观察至少 3 个 月、满足相应的视力标准、屈光度稳定、无影响视功能的并发症及 后遗症,可鉴定为合格。
交通运输
,
空中
,
交通
,
管制
,
体检
相关帖子
•
我是航空管制官4 福冈 | 全关卡流程
•
【CTS】ぼくは航空管制官4 安装引导教程 2024版
•
我是航空管制官4 关空 | 全关卡流程
•
「我是航空管制官/机场英雄关空篇」第四关中等难度
•
《从模飞说空客A320》【第一章】京沪空中快线(第一段)
•
我是航空管制官4 福冈机场2025改档 Stage1出港高峰 [WPY]制作
•
CFR6009管制申请
•
CFR9161管制档案
•
2024ai交通在国内机场能用吗
•
联飞听不清管制报的离场,进场程序怎么办
回复
使用道具
举报
提升卡
置顶卡
沉默卡
喧嚣卡
变色卡
千斤顶
照妖镜
shunshui
shunshui
当前离线
UID
5013
注册时间
2014-4-19
在线时间
小时
最后登录
1970-1-1
精华
阅读权限
30
听众
收听
雷达卡
发表于 2022-10-18 18:11:15
|
显示全部楼层
心脏怎么会不合格?早搏吗?
回复
支持
反对
使用道具
举报
照妖镜
kccsong
kccsong
当前离线
UID
4948
注册时间
2014-4-14
在线时间
小时
最后登录
1970-1-1
精华
阅读权限
40
听众
收听
雷达卡
发表于 2022-10-18 18:23:48
|
显示全部楼层
每年都会体检吗?
回复
支持
反对
使用道具
举报
照妖镜
3212
3212
当前离线
UID
4971
注册时间
2014-4-15
在线时间
小时
最后登录
1970-1-1
精华
阅读权限
20
听众
收听
雷达卡
发表于 2022-10-18 18:33:05
|
显示全部楼层
什么是背离试验
回复
支持
反对
使用道具
举报
照妖镜
NMZR1991
NMZR1991
当前离线
UID
4965
注册时间
2014-4-15
在线时间
小时
最后登录
1970-1-1
精华
阅读权限
20
听众
收听
雷达卡
发表于 2022-10-18 18:39:18
|
显示全部楼层
双肾结石但无症状影响吗
回复
支持
反对
使用道具
举报
照妖镜
ask终结
ask终结
当前离线
UID
5073
注册时间
2014-4-21
在线时间
小时
最后登录
1970-1-1
精华
阅读权限
30
听众
收听
雷达卡
发表于 2022-10-18 18:47:29
|
显示全部楼层
严重的创伤、损伤怎么样算严重呢
回复
支持
反对
使用道具
举报
照妖镜
FSH-3269♂芙부
FSH-3269♂芙부
当前离线
UID
4987
注册时间
2014-4-17
在线时间
小时
最后登录
1970-1-1
精华
阅读权限
20
听众
收听
雷达卡
发表于 2022-10-18 18:52:58
|
显示全部楼层
我有同事心跳过缓离职了
回复
支持
反对
使用道具
举报
照妖镜
返回列表
发新帖
高级模式
B
Color
Image
Link
Quote
Code
Smilies
您需要登录后才可以回帖
登录
|
加入联盟
本版积分规则
发表回复
回帖后跳转到最后一页
浏览过的版块
X-Plane
现代空战3D
IL-2系列
Prepar3D
飞行视频
微软模拟飞行
快速回复
返回顶部
返回列表