English
登录
加入联盟
找回密码
航空人生
新一代连飞客户端下载
空管人生
中国航空运动协会推荐
WEFLY
模拟飞行玩家聊天工具
门户
文章
商城
原创商城
官方淘宝
学院
AI 问答
云课堂
考试
资料下载
论坛
模拟飞行
低空飞行
太空探索
航圈
联机
航空人生(连飞)
飞行人生(虚航)
空管人生(虚管)
空战人生(对战)
工具
联飞地图
航路查询
航图查询
气象报文
资源
插件库
素材库
云网盘
企业
飞行者联盟
»
论坛
›
【候机大厅】
›
线下活动
›
2018全国高校模拟飞行锦标赛邀您参加
返回列表
发新帖
查看:
5706
|
回复:
6
2018全国高校模拟飞行锦标赛邀您参加
[复制链接]
wingman2006
wingman2006
当前离线
UID
32337
注册时间
2016-10-9
在线时间
小时
最后登录
1970-1-1
精华
阅读权限
50
听众
收听
雷达卡
已绑定手机
发表于 2018-11-19 17:20:34
|
显示全部楼层
|
阅读模式
本帖最后由 wingman2006 于 2018-11-19 17:29 编辑
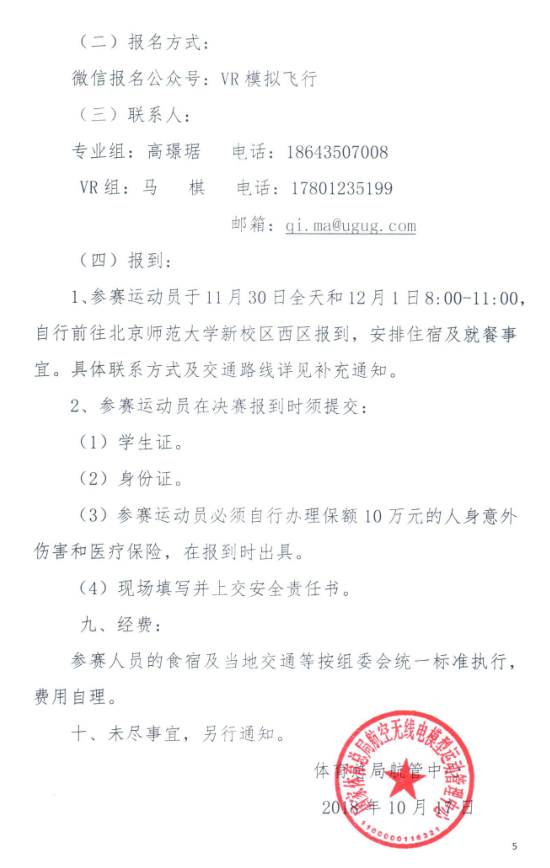
1、比赛通知文件
观赛报名电话:186 4350 7008(高老师)
2、比赛用设备
3、观赛报名电话:
186 4350 7008(高老师)
模拟飞行
,
全国
,
高校
,
模拟
,
飞行
评分
参与人数
1
威望
+20
收起
理由
zxc
+ 20
查看全部评分
相关帖子
•
【微软模拟飞行2020】“在香港拍机”
•
模拟飞行 外太空
•
模拟飞行杂图
•
微软模拟飞行2024好吗?值得购买吗?
•
有谁知道为啥不能兑换飞行宝飞币
•
微软模拟飞行bug这一块
•
模拟飞行杂图
•
在微软模拟飞行里开大巴
回复
使用道具
举报
提升卡
置顶卡
沉默卡
喧嚣卡
变色卡
千斤顶
照妖镜
zhangzzy121
zhangzzy121
当前离线
UID
4256
注册时间
2014-3-12
在线时间
小时
最后登录
1970-1-1
精华
阅读权限
60
听众
收听
雷达卡
发表于 2018-11-19 21:59:49
|
显示全部楼层
这个厉害。。现在的学生真幸福。。
回复
支持
反对
使用道具
举报
照妖镜
边走边唱
边走边唱
当前离线
UID
16006
注册时间
2015-7-10
在线时间
小时
最后登录
1970-1-1
精华
阅读权限
20
听众
收听
雷达卡
已绑定手机
发表于 2019-1-19 16:17:16
|
显示全部楼层
我们上学那会,哪里有这么好的条件啊,好羡慕
回复
支持
反对
使用道具
举报
照妖镜
chanxfkkk
chanxfkkk
当前离线
UID
62131
注册时间
2018-10-16
在线时间
小时
最后登录
1970-1-1
精华
阅读权限
50
听众
收听
雷达卡
已绑定手机
发表于 2019-2-11 16:11:45
|
显示全部楼层
不明白C172 ILS着陆有啥可比的?评判标准是啥?
回复
支持
反对
使用道具
举报
照妖镜
ddm45
ddm45
当前离线
UID
49455
注册时间
2017-12-14
在线时间
小时
最后登录
1970-1-1
精华
阅读权限
60
听众
收听
雷达卡
已绑定手机
发表于 2019-7-26 22:18:43
|
显示全部楼层
这个厉害。。现在的学生真幸福。。
回复
支持
反对
使用道具
举报
照妖镜
topoint
topoint
当前离线
UID
35116
注册时间
2016-12-27
在线时间
小时
最后登录
1970-1-1
精华
阅读权限
40
听众
收听
雷达卡
已绑定手机
发表于 2019-8-8 10:56:27
|
显示全部楼层
还有比赛啊,以后要好好练练基本功,不能再整天接自动瞎玩了。
回复
支持
反对
使用道具
举报
照妖镜
秦七七
秦七七
当前离线
UID
80233
注册时间
2019-10-14
在线时间
小时
最后登录
1970-1-1
精华
阅读权限
20
听众
收听
雷达卡
发表于 2019-10-14 23:11:22
|
显示全部楼层
扯淡啊,感觉你在开玩笑啊
回复
支持
反对
使用道具
举报
照妖镜
返回列表
发新帖
高级模式
B
Color
Image
Link
Quote
Code
Smilies
您需要登录后才可以回帖
登录
|
加入联盟
本版积分规则
发表回复
回帖后跳转到最后一页
浏览过的版块
飞行学院
坎巴拉太空计划
Prepar3D
资质考试
快速回复
返回顶部
返回列表